Chart Js Update Modern Present Updated
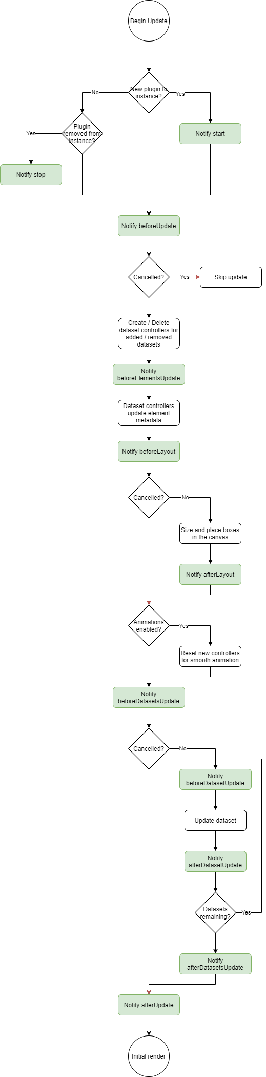
chart js update. Triggers an update of the chart. To update the chart dynamically, we can create a function encapsulating the necessary updates by using the chart object.

chart js update Now i want to update the values on a time based interval. My problem is that after i created the chart, i do not know how to update. To update the chart dynamically, we can create a function encapsulating the necessary updates by using the chart object.











My Problem Is That After I Created The Chart, I Do Not Know How To Update.
Triggers an update of the chart. This can be safely called after updating the data object. Of course, you must replace yourchartdata, yourcharttype and yourchartoptions with the correct values.
Chart.js Provides An Update Method, Which Is Used To Update The Entire Chart Object.
In this article, we will learn about how to dynamically update the values of charts. This will update all scales, legends, and then re. Now i want to update the values on a time based interval.
To Update The Chart Dynamically, We Can Create A Function Encapsulating The Necessary Updates By Using The Chart Object.
We offer two popular choices:
Leave a Reply